欢迎到
和平县政府门户网站
!
今天是:
本站支持IPV6
无障碍浏览
适老版
手机版
繁體版
智能机器人
全站群
网站首页
走进和平
新闻中心
专题专栏
政务公开
政民互动
政务服务
您的位置:
首页
>
政务公开
>
统计数据
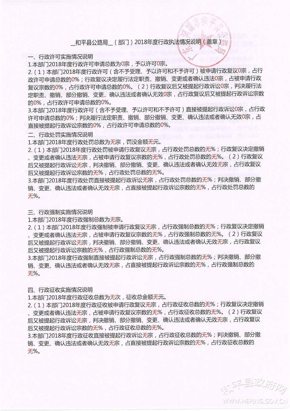
和平县公路局2018年度行政执法数据公开
作者:
来源:本网
发布时间:2019-01-31
浏览次数:
-
次
【字体:
小
大
】
分享到:
【打印正文】